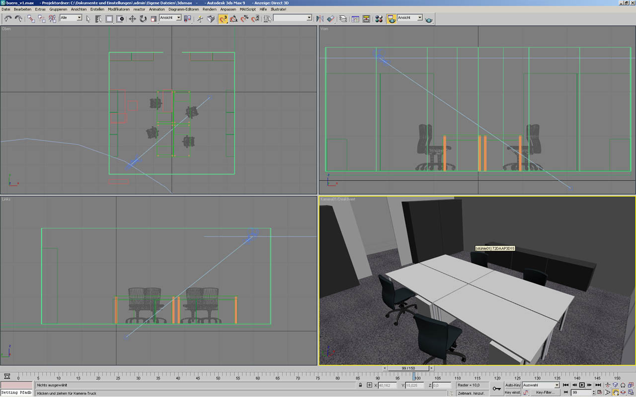
SV Büroraum 3D Visualisierung

3D Visualisierung unserer neuen Büroräume im Hochhaus des Süddeutschen Verlags.

.SCREENSHOTS